宜宾市医疗保障局
宜 宾 市 财 政 局
关于印发《宜宾市基本医疗保险门诊慢特病管理办法》的通知
各县(区)医疗保障局、财政局:
为贯彻落实《四川省医疗保障局 四川省财政厅关于规范全省基本医疗保险门诊慢特病保障政策的通知》(川医保规〔2024〕11号)要求,推动建立公平享有、规范统一、运行高效的门诊慢特病保障政策,现将《宜宾市基本医疗保险门诊慢特病管理办法》印发你们,请遵照执行。
宜宾市医疗保障局 宜宾市财政局
2025年11月11日
宜宾市基本医疗保险门诊慢特病管理办法
第一章 总则
第一条 为保障我市基本医疗保险参保人员(含职工医保参保人员和城乡居民医保参保人员,以下简称参保人员)的基本医疗保险待遇,加强和规范门诊慢特病管理,制定本办法。
第二条 门诊慢特病是指病情相对稳定,需长期在门诊治疗并纳入我市门诊慢特病管理的疾病。我市门诊慢特病病种结合我市基金收支情况,在全省基本医疗保险门诊慢特病病种库中选择确定。
第三条 我市参保人员所患疾病符合本办法规定病种范围的,可申请办理门诊慢特病资格认定,经认定符合条件的可享受门诊慢特病待遇。
第四条 门诊慢特病的认定和治疗遵循以下原则:
(一)保基本、保大病;
(二)客观真实、科学规范、合理有效;
(三)保障水平与基金收支平衡相适应。
第二章 门诊慢特病范围
第五条 我市门诊慢特病实行分类管理,分为门诊慢性病和门诊特殊病。
(一)门诊慢性病(33种)
甲状腺功能异常(甲状腺功能减退、甲状腺功能亢进)、重度骨质疏松、类风湿关节炎、帕金森病、糖尿病伴并发症、高血压2级及以上(高血压性心脏病)、结核病、慢性阻塞性肺疾病、慢性肺源性心脏病、病毒性肝炎〔丙型肝炎、其他病毒性肝炎(不含甲型、丙型肝炎)〕、心脏瓣膜病(风湿性心脏病)、癫痫、痛风、干燥综合征(舍格伦)、前列腺增生、心肌病、支气管哮喘、银屑病、青光眼、慢性心力衰竭、自身免疫性肝炎、慢性高原性心脏病、包虫病、进行性肌营养不良、先天性心脏病、慢性肾炎/肾病综合征(肾病综合征、慢性肾小球肾炎)、其他精神类疾病(抑郁症、强迫症、器质性精神病、孤独症、血管性痴呆、焦虑症、精神活性物质所致精神障碍、儿童注意力缺陷症、创伤后应激障碍、阿尔茨海默病)、冠心病、强直性脊柱炎、脑血管病后遗症、肝硬化、特发性炎性肌病(皮肌炎和多肌炎)、慢性骨髓炎。
(二)门诊特殊病(29种)
重症肌无力、肝豆状核变性、普拉德-威利综合征、原发性生长激素缺乏症(儿童生长激素缺乏症)、系统性红斑狼疮、恶性肿瘤门诊治疗、血友病、再生障碍性贫血、器官移植抗排异治疗(肾移植抗排异治疗、骨髓移植抗排异治疗、心移植抗排异治疗、肝移植抗排异治疗、肺移植抗排异治疗、肝肾移植抗排异治疗、干细胞移植抗排异治疗)、耐药结核、重症精神障碍(精神分裂症、双相(情感)障碍、偏执性精神病、分裂情感性障碍、癫痫所致精神障碍、精神发育迟滞伴发精神障碍)、慢性肾脏病、白塞病、艾滋病、原发免疫性血小板减少症、地中海贫血、特发性肺间质纤维化、克罗恩病、溃疡性结肠炎、运动神经元疾病〔肌萎缩侧索硬化(ALS)〕、肺动脉高压、湿性年龄相关性黄斑变性(脉络膜新生血管)、视神经脊髓炎、多发性硬化、天疱疮、噬血细胞综合征、脑瘫、系统性硬化症(硬皮病)、慢性肾功能衰竭透析治疗。
第三章 门诊慢特病医疗待遇
第六条 门诊慢特病统筹基金支付范围限定在符合条件的定点医疗机构诊治已认定病种,且符合临床诊疗规范以及国家和我省基本医疗保险药品目录、诊疗服务项目、医用耗材规定范围及标准的医疗费用。不符合门诊慢特病临床诊疗规范的其他医疗费用,不纳入支付范围。
第七条 门诊慢特病按职工基本医疗保险与城乡居民基本医疗保险分别分类确定待遇保障水平。参保人员在一个自然年度发生的门诊慢特病医疗费用报销比例和限额标准见附件2。
第八条 门诊慢性病新申报认定病种从认定通过之日起享受门诊慢性病待遇,当年可享受报销限额为该病种年度报销限额的月平均值乘以当年可享受待遇月数,即当年可享受报销限额=该病种年度报销限额÷12×当年可享受待遇月数,认定当月按整月计算。门诊特殊病从认定通过之日起享受门诊特殊病待遇,门诊特殊病不单独设置报销限额,报销费用纳入基本医疗保险年度封顶线限额。一个自然年度内,门诊慢特病医疗报销费用与住院等其他就医类别医疗报销费用合并计算,合并后的报销总额不超过年度封顶线限额。门诊慢特病报销限额每个自然年度结束时清零,不得结转使用。
第九条 门诊慢性病涉及认定多个病种的,报销限额以所认定病种中限额最高的一个病种限额为基数,每增加认定一个病种,报销限额增加100元;增加认定4个及以上病种的,报销限额最多增加400元;年度支付限额为所认定病种共用。
第十条 高血压糖尿病(以下简称“两病”)患者符合门诊慢特病标准的,纳入门诊慢特病管理范围,执行门诊慢特病政策。“两病”门诊用药保障待遇与门诊慢特病待遇,不重复享受。
第十一条 有下列情形之一的,不予报销门诊慢特病医疗费用:
(一)未通过申报认定的病种产生的门诊医疗费用;
(二)未在符合条件的医疗机构产生的门诊医疗费用;
(三)未在报销目录范围内的费用;
(四)其他违反基本医疗保险政策和本办法规定的门诊医疗费用。
第十二条 下列情形停止享受门诊慢特病待遇:
(一)未正常参保缴费的;
(二)医保关系转出的;
(三)死亡的;
(四)基本医疗保险政策规定的其他情况。
第四章 认定管理
第十三条 认定时间:每年1月1日至12月31日。
第十四条 我市符合条件的二级及以上定点医疗机构对应病种的专业科室负责门诊慢特病资格认定工作。
第十五条 参保人员申请认定时应同时提供以下资料:
(一)按照《四川省基本医疗保险门诊慢特病病种及认定依据》及其相关规定的认定依据和认定材料,提供与申报病种相应的相关资料;
(二)认定材料为符合规定的二级及以上定点医疗机构的检查报告、病历及病情诊断证明书等资料;
(三)《门诊慢特病病种待遇认定申请表》(见附件1);
(四)有效身份证件或医保电子凭证或社会保障卡。
第十六条 我市二级及以上定点医疗机构应制定门诊慢特病认定流程,并根据《四川省基本医疗保险门诊慢特病病种及认定依据》及其相关规定进行认定,在收到认定资料后十五个工作日内作出最终认定,符合认定条件的出具门诊慢特病资格认定回执,由参保人员、认定机构各存一份。
第十七条 省域内基本医疗保险转入的,对转出地和我市均有的门诊慢特病病种,参保人员可在转入地医保经办机构申请办理门诊慢特病病种转移,无需重新认定,转入后按我市门诊慢特病政策享受相关待遇。对全省各统筹区均已纳入门诊慢特病保障的病种,省内异地就医人员可在就医地进行认定,认定结果省内互认。
第十八条 对临床可治愈的门诊慢特病病种设置病种保障待遇有效期,有效期满需继续治疗的,应当于病种待遇有效期到期前半年内重新申请门诊慢特病病种认定,符合条件的继续享受待遇保障,不符合条件的按规定退出。
第十九条 申请认定门诊慢特病时,原则上按照亚类病种进行认定,若病种未单列亚类的,则按病种认定。
第五章 就医管理
第二十条 参保人员选择定点医疗机构享受门诊慢特病待遇:参保人员可根据本人实际情况,选择在我市一级及以上定点医疗机构(含未定级乡镇卫生院、社区卫生服务中心、透析中心)进行门诊慢特病治疗。
参保人员确需在异地进行门诊慢特病治疗的,应选择就医地一级及以上定点医疗机构(含未定级乡镇卫生院、社区卫生服务中心、透析中心)。
第二十一条 参保人员应持本人社会保障卡或医保电子凭证就医和报销。参保人员在符合条件的定点医疗机构发生的符合门诊慢特病报销范围的医疗费用,应在定点医疗机构联网结算,属于参保人员个人负担的部分,由参保人员与定点医疗机构结算;符合基本医疗保险统筹基金支付的部分,本地定点医疗机构与属地医保经办机构按规定结算,并提供《定点医药机构医保费用结算申请表》。异地定点医疗机构结算按相关规定执行。
第二十二条 参保人员在定点医疗机构发生的符合门诊慢特病报销范围的医疗费用未联网结算的,由个人自费全额垫付后到参保关系所属的医保经办机构申请费用报销,同时提供以下资料:
(一)有效身份证件或医保电子凭证或社会保障卡;
(二)医疗机构收费票据;
(三)门急诊费用清单;
(四)参保人银行账户信息。
第二十三条 定点医疗机构应按照规定程序收治参保人员,核对有关证件,杜绝冒名顶替现象发生,并依据认定的病种,实行慢特病门诊处方和普通疾病门诊处方分开管理,合理制定符合门诊慢特病病情的治疗方案并严格把关。
第二十四条 定点医疗机构要坚持合理规范诊疗,优先使用甲类药品和诊疗服务项目,优先使用国家集中带量采购药品,严格控制辅助药品和检查项目的使用,减轻患者医疗费用负担。符合长期处方条件的,按长期处方规定执行。属于医保单行支付药品和高值药品的,不纳入门诊慢特病政策保障范围,按单行支付药品和高值药品有关规定执行。
第六章 服务与管理
第二十五条 我市各级医保经办机构执行全省统一的门诊慢特病经办规程,加强对定点医疗机构的管理,结合工作实际建立健全门诊慢特病初审、复核两级认定和档案管理制度。
第二十六条 我市各级医保经办机构做好门诊慢特病病种有关资料在医保信息平台的更新维护管理工作,优化完善医保信息管理系统,按国家、省相关要求实现省内外异地联网结算。
第二十七条 我市各级医保经办机构对开展门诊慢特病认定和诊疗工作的定点医疗机构实行协议管理,医保经办机构通过与定点医疗机构签订医保服务协议,明确认定和诊疗的病种范围、认定责任、违约责任等内容条款。在确定门诊慢特病定点医疗机构时,需以参保人员实际就医需求为导向,通过科学规划与动态调整,构建覆盖广泛、布局合理、服务高效的定点医疗机构网络,可酌情将符合条件的参照一级医疗机构管理的医疗机构增设为门诊慢特病治疗定点医疗机构。
提供认定和诊疗服务的医疗机构及其医师,应按照诊疗规范、认定依据等规定开展工作,妥善保存病历、处方、购药记录等资料,做到诊疗、处方、结算、配送可追溯。
第二十八条 我市各级医疗保障部门做好门诊慢特病医保基金支出的常态化监管工作,对门诊慢特病实施全流程监管。合理诊疗、合理用药、合理使用医疗保障基金,严厉打击利用享受医疗保障待遇的机会转卖药品等获得非法利益的行为,对违法违规使用医保基金的单位和人员,医疗保障部门将依法依规严肃处理,涉嫌犯罪的依法移送公安机关。
第二十九条 建立医疗服务绩效考核评价机制,强化对定点机构服务成效考核评价,防止因支付方式改革出现保障不足和服务不到位情况,更好保障参保人员权益和医保基金安全。
第七章 附则
第三十条 本办法实施后,我市参保人员原已认定并属于本文中规定的门诊慢特病病种,且本文规定其待遇有效期为长期的,不再重新认定,按规定继续享受待遇;其余病种需在待遇有效期到期前半年内,重新认定。
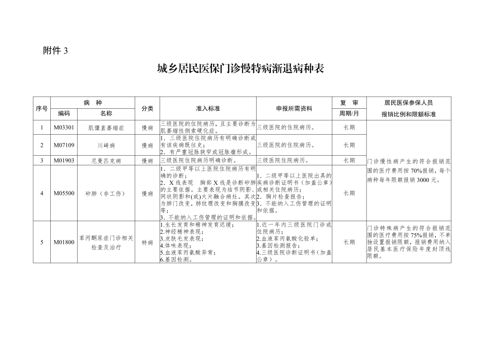
第三十一条 对我市城乡居民医保原有但未纳入全省基本医疗保险门诊慢特病病种库管理的肌僵直萎缩症、川崎病、尼曼匹克病、矽肺(非工伤)和苯丙酮尿症门诊相关检查及治疗等病种,从本办法施行之日起设置5年认定过渡期,其准入标准、申报所需资料、报销比例和限额标准等按原有规定执行,详见附件3。过渡期结束后不再开展该部分病种认定工作,但已认定该部分病种的参保人员仍按原有待遇继续享受。
第三十二条 本办法从2026年1月1日起施行。《宜宾市医疗保障局 宜宾市财政局 宜宾市卫生健康委员会关于印发〈宜宾市职工基本医疗保险门诊特殊疾病管理办法〉的通知》(宜医保办〔2020〕108号)、《宜宾市医疗保障局 宜宾市财政局 宜宾市卫生健康委员会关于印发〈宜宾市城乡居民基本医疗保险门诊特殊疾病管理办法〉的通知》(宜医保办〔2020〕109号)、《关于调整我市基本医疗保险门诊特殊疾病相关政策的通知》(宜医保办〔2022〕111号)同时废止。
此前有关政策与本办法不一致的,以本办法为准。市医保局、市财政局可根据国家、省部署,我市医保基金支付能力等情况,对门诊慢特病病种范围、待遇水平等相关政策适时进行调整。如遇国家、省有新规定的,从其规定。
附件:1.门诊慢特病病种待遇认定申请表
2.宜宾市基本医疗保险门诊慢特病病种库
3.城乡居民医保门诊慢特病渐退病种表
附件1
门诊慢特病病种待遇认定申请表
姓名 | 性别 | 年龄 | □职工医保 □城乡居民医保 | ||||
身份证 件号码 | 联系电话 | ||||||
选择定 点医院 | |||||||
申请认定的病种名称 | |||||||
申请人签名: 申请时间: 年 月 日 | |||||||
认 定 结 果 | |||||||
认定通过的病种(符合诊断标准项目):
认定医师签名: 认定时间:
(认定医疗机构盖章)
|
认定通过的病种(符合诊断标准项目):
医保经办机构经办人签名: 认定时间:
(医保经办机构盖章)
| ||||||
备注 | 1.“选择定点医院”由参保人根据参保地政策选填。 2.在定点医疗机构认定的,由认定医师填写认定结果;在医保经办机构认定的,由医保经办机构的经办人填写认定结果。 | ||||||



